久久久久激情I久草网免费I天天天综合网Iav东方在线I国产精品二区在线观看Iwww久久99I91精品色I夜又临在线观看
固定電話:
0517-86881563
手機熱線:
153-1230-7860
首頁
關于我們
產品博覽
新聞動態
典型案例
行業新聞
聯系我們
當前位置:
首頁
>>
行業新聞
流量儀表系列
電磁流量計
渦街流量計
渦輪流量計
超聲波流量計
孔板流量計
轉子流量計
質量流量計
旋進旋渦流量計
巴類流量計
液體流量計
油流量計
酸流量計
氣體流量計
其它流量計
物位儀表系列
壓力變送器
差壓變送器
液位變送器
溫度變送器
變送器儀表系列
壓力變送器
差壓變送器
液位變送器
溫度變送器
一種電磁流量計磨損板報警功能的裝置
本文介紹的是一種
電磁流量計
磨損板
報警裝置
,包括電磁流量計的導管,其特征在于:還包括絕緣支柱、絕緣螺母、內襯筋板、連接板、出線螺栓、耐高溫導線、金屬螺紋柱、焊片、樹脂膠及報警電路,所述內襯筋板為帶有缺口的環狀板;所述連接板為條狀板,在條狀板上固定數個絕緣柱和絕緣螺母;在間距設置的兩個內襯筋板上搭接數根連接板通過絕緣柱和絕緣螺母固定在一起,在一個內襯筋板和一個連接板之間設置一個焊片,在每個絕緣柱上連接一個金屬螺紋柱,以上結構構成傳感器;所述電磁流量計的導管內嵌入傳感器,傳感器上的數個金屬螺紋柱與電磁流量計導管內壁固定在一起,所述耐高溫導線的一端與焊片連接,耐高溫導線的另一端穿過電磁流量計導管上設有的絕緣線螺栓與接線盒內設有的報警電路連接,在電磁流量計導管的內壁上設有層樹脂膠,傳感器封裝在樹脂膠內。
本
電磁流量計
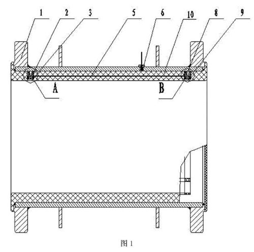
磨損板報警裝置,包括電磁流量計的導管(1),其特征在于:還包括絕緣支柱(2)、絕緣螺母(3)、內襯筋板(4)、連接板(5)、岀線螺栓(6)、耐高溫導線(7)金屬螺紋柱(⑧)、焊片(9)、樹脂膠(10)及報警電路,所述內襯筋板(4)為帶有缺口(4-1)的環狀板;所述連接板(5)為條狀板,在條狀板(5)上固定數個絕緣柱(2)和絕緣螺母(3);在間距設置的兩個內襯筋板(4)上搭接數根連接板(5)通過絕緣柱(2)和絕緣螺母(3)固定在起,在一個內襯筋板(4)和一個連接板(5)之間設置一個焊片(9),在每個絕緣柱(2)上連接一個金屬螺紋柱(⑧),以上結構構成傳感器;所述電磁流量計的導管(1)內嵌入傳感器傳感器上的數個金屬螺紋柱(8)與電磁流量計導管(1)內壁固定在一起,所述耐高溫導線⑦)的一端與焊片(9)連接,耐高溫導線(⑦)的另一端穿過電磁流量計導管(1)上設有的絕緣線螺栓(6)與接線盒內設有的報警電路連接,在電磁流量計導管(1)的內壁上設有一層樹脂膠(10),傳感器封裝在樹脂膠(10)內。
本
電磁流量計報警裝置
的效果是:在電磁流量計襯里磨損到臨界厚度時發出報警以避免流量計突然失效造成人員和財產的損失。
附圖說明
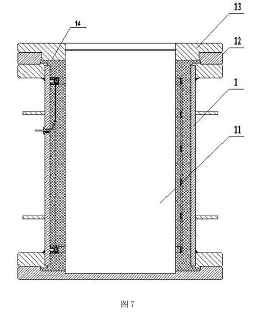
圖1為本電磁流量計磨損板報警裝置結構示意圖。
圖2為圖1的A處放大圖
圖3為圖1的B處放大圖。
圖4為本新型裝置襯膠前結構示意圖。
圖5為圖4的CC剖視圖。
圖6為本新型裝置襯膠被磨損后的結構示意圖。
圖7為本新型裝置襯膠過程結構示意圖
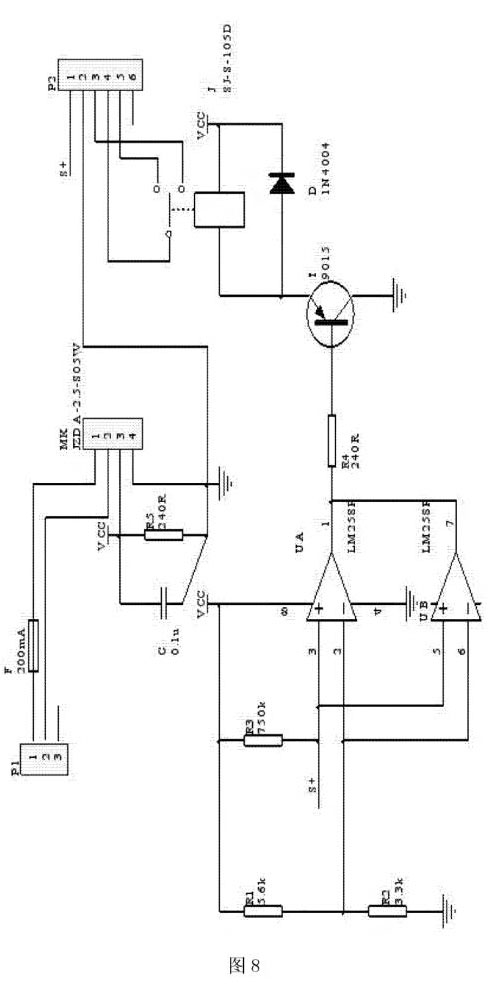
圖8為本新型裝置報警電路原理圖。
上一條:
電磁流量計常見故障該如何診斷處理
下一條:
智能電磁流量計有哪些抗干擾技術?
創輝自動化儀表
固定電話:0517-86881563
工程師熱線:15312307860
公司郵箱:2509499123@qq.com
公司地址:江蘇省淮安市金湖縣工一路16號
流量儀表系列
電磁流量計
渦街流量計
渦輪流量計
超聲波流量計
孔板流量計
物位儀表系列
磁翻板液位計
超聲波液位計
雷達物位計
浮球液位開關
變送器儀表系列
壓力變送器
差壓變送器
液位變送器
溫度變送器
欄目導航
關于我們
產品博覽
新聞動態
典型案例
行業新聞
聯系我們
版權所有? 江蘇創輝自動化儀表有限公司 2023 All Rights Reserved.
網站備案號:
蘇ICP備2023013008號-2
友情鏈接:
財產保全擔保
客戶服務熱線
15312307860
聯系我們